第一章 总 则
第一条 研究生导师(以下简称导师)是研究生培养的第一责任人,肩负着培养国家高层次专门人才的使命和重任。为深入贯彻习近平新时代中国特色社会主义思想、党的教育方针,全面落实全国高校思想政治工作会议、全国教育大会精神,深入学习贯彻习近平总书记对秀人集
的重要批示精神,根据《高等学校教师职业道德规范》《教育部关于建立健全高校师德建设长效机制的意见》《教育部关于全面落实研究生导师立德树人职责的意见》《新时代高校教师职业行为十项准则》等要求,努力造就一支有理想信念、有道德情操、有扎实学识、有仁爱之心的研究生导师队伍,结合学校实际,特制定本实施细则。
第二条 本细则适用对象为学校所有导师(含校外兼职导师)。
第二章 基本素质要求
第三条 政治素质过硬。坚持正确的政治方向,拥护中国共产党的领导,不断提高思想政治觉悟;贯彻党的教育方针,严格执行国家教育政策,热爱研究生教育事业,坚持教育为人民服务,为中国共产党治国理政服务,为巩固和发展中国特色社会主义制度服务,为改革开放和社会主义现代化建设服务;自觉维护祖国统一、民族团结,具有高度的政治责任感,将思想教育与专业教育有机统一,成为社会主义核心价值观的坚定信仰者、积极传播者、模范实践者。
第四条 师德师风高尚。模范遵守教师职业道德规范,为人师表,爱岗敬业,以高尚的道德情操和人格魅力感染、引导学生成为先进思想文化的传承者和社会进步的积极推动者;谨遵学术规范,恪守学术道德,自觉维护公平正义和风清气正的学术环境;科学选才,规范招生,正确行使导师权力,确保招生录取公平公正;有责任心和使命感,尽职尽责,确保足够的时间和精力及时给予研究生启发和指导;关爱学生,有仁爱之心,以德育人,以文化人。
第五条 业务素质精湛。具有深厚的学术造诣和执着的学术追求,关注社会需求,推动知识文化传承发展;熟悉国家和学校研究生教育政策,胜任考试招生工作。秉承先进教育理念,重视课程前沿引领,创新教学模式,丰富教学手段;不断提升指导能力,着力培养研究生创新能力,实现理论教学与实践指导之间的平衡,助力研究生成长成才。
第三章 主要职责
第六条 立德树人是导师的首要职责。导师应当坚持教书和育人相统一,坚持言传和身教相统一,坚持潜心问道和关注社会相统一,坚持学术自由和学术规范相统一,以德立身、以德立学、以德施教。遵循研究生教育规律,创新研究生指导方式,潜心研究生培养,全过程育人、全方位育人,做研究生成长成才的指导者和引路人,具体履行以下职责:
(一)提升研究生思想政治素质
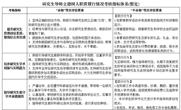
引导研究生树立正确的世界观、人生观、价值观,正确认识世界和中国发展大势,正确认识中国特色和国际比较,正确认识时代责任和历史使命,正确认识远大抱负和脚踏实地,坚定为共产主义远大理想和中国特色社会主义共同理想而奋斗的信念;及时了解研究生思想动态,定期与研究生谈心谈话,原则上每名学生每月不少于1次;支持研究生积极参加党团活动。
(二)增强研究生社会责任感
引导研究生将个人成长成才与国家和民族的发展需要相结合,培养研究生的国际视野和家国情怀,积极致力于构建人类命运共同体,努力成为世界文明进步的积极推动者;支持和引导研究生结合专业特点,走与社会发展和产业需求、服务地方经济相结合的道路;支持和鼓励研究生参与各种社会实践和志愿服务活动,在服务人民与奉献社会的过程中实现人生价值和青春梦想。
(三)培养研究生学术创新能力
按照因材施教和个性化培养理念,积极指导研究生制定培养计划和确定研究方向,统筹安排实践与科研活动;强化学术指导,引导研究生跟踪学科前沿,深入开展研究,直面学术问题,激发创新潜力,开展创新性学术研究工作;实时掌握研究生科研进度,原则上每月与研究生进行至少2次学术研讨,支持研究生在学期间至少参加1次国内外学术交流活动。
(四)培养研究生实践创新能力
鼓励研究生积极参加国内外学术和专业实践活动,指导研究生发表各类研究成果,培养研究生发现问题、提出问题、分析问题和解决问题的能力,强化理论与实践相结合;加强与校外研究生培养基地的联系与合作,支持和指导研究生将科研成果转化应用,推动产学研用紧密结合,提升创新创业能力。支持专业学位研究生在学期间进行专业实践;支持研究生在学期间积极参加志愿服务或社会实践活动。
(五)指导研究生恪守学术道德规范
培养研究生严谨认真的治学态度和求真务实的科学精神,自觉遵守科研诚信与学术道德,自觉维护学术事业的神圣性、纯洁性与严肃性,杜绝学术不端行为;在研究生培养的各个环节,强化学术规范训练,加强职业伦理教育,提升学术道德涵养,认真审核研究生发表的科研成果和学位论文,预防和杜绝抄袭、剽窃、实验作假等学术不端行为;培养研究生尊重他人劳动成果,提高知识产权保护意识,实事求是地在成果上署名。
(六)加强研究生培养过程管理
导师是研究生培养的第一责任人,对研究生培养过程和培养质量直接负责。指导研究生制定个人培养计划,按照学校管理规定督促、检查和指导研究生学习情况,实施研究生中期考核和论文指导,对研究生的学术水平和论文原创性把关,指导研究生创新实践活动。
(七)优化研究生培养条件
为研究生学习和成长创造必要的科研、学习、生活条件并提供相应经费支持;加强研究生科研方法指导,鼓励研究生积极参与课题研究;积极创设良好的学术交流平台,增加研究生参与社会实践和国内外学术交流与合作的机会;积极参加研究生课程建设与改革,优化课程体系;关注研究生就业,引导研究生做好职业生涯规划、树立正确的择业就业观念,帮助研究生提高就业能力。
(八)注重对研究生人文关怀
要加强人文关怀和心理疏导,加强校规校纪教育,了解研究生成长经历和切实需求,在帮助研究生解决思想问题和实际问题的过程中做好教育和引导工作;加强与研究生的交流与沟通,建立良好的师生互动机制;关心研究生生活和身心健康,支持研究生参加艺术、体育、阅读等活动,提高研究生审美情趣和人文素养,培养研究生阳光心态和健康人格;教育研究生热爱集体、关爱他人、互助合作、乐于奉献,成为研究生的良师益友。
第四章 禁行行为
第七条 导师应当身体力行、模范遵守高校教师职业道德,弘扬优良师德师风,切实履行立德树人职责,不得有下列行为:
(一)损害国家利益、损害学生利益和学校合法权益;
(二)在教育教学活动中有违背党的路线方针政策的言行;
(三)在科研工作中弄虚作假、抄袭、剽窃、篡改侵吞他人学术成果、违规使用科研经费以及滥用学术资源和学术影响;
(四)影响正常教育教学工作的兼职兼薪行为;
(五)未能履行关爱和指导学生、或对论文进行学术指导和原创性把关等职责,并造成不良影响或严重后果的行为;
(六)在招生、考试、推优、推免等工作中以权谋私、徇私舞弊;
(七)索要或收受学生及家长的礼品、礼金、有价证券、支付凭证等财物;不得参加由学生及家长付费的宴请、旅游、娱乐休闲等活动,或利用家长资源谋取私利;
(八)对学生实施性骚扰或与学生发生不正当关系;
(九)以研究生名义虚报、冒领助研津贴,违规故意退发、克扣研究生助研津贴;
(十)指使研究生承担导师私人或家人事务;
(十一)经学校或其他有关部门认定或查处的相关违法违纪的行为;
(十二)其它违反高校教师职业道德的行为。
第五章 考核评价
第八条 各学院应当把导师立德树人职责落实情况纳入教学检查范畴,开展本单位检查工作,并纳入年度常规工作体系。
(一)由研究生院联合相关职能部门具体负责组织、指导考核评价工作,学院党委负责考核工作的具体落实,并认定考核结果(考核指标参考附件《研究生导师立德树人职责履行情况考核指标体系(暂定)》)。
(二)各学院应当坚持公正、公平、公开原则,完善研究生教学评价制度,坚持学术委员会评价、教学督导评价、研究生评价和导师自我评价相结合的方式,并逐步加大研究生评价在评价体系中的比重。
(三)将考核结果作为导师评奖评优的重要依据,作为人才引进、职称评定、职务晋升、绩效分配、评优评先的重要依据,充分发挥考核评价的鉴定、引导、激励和教育功能,作为导师招生资格认定的首要基本条件。
第九条 表彰奖励机制
(一)学校注重培养产出与教育资源的配置效率,将研究生培养质量与招生指标分配等相挂钩,对培养质量高或在培养过程中做出突出贡献的导师进行奖励。
(二)学校每两年组织一次优秀导师和优秀导师团队评选,对热爱研究生教育事业、坚持立德树人、研究生培养质量良好的研究生导师和导师团队进行表彰。
(三)对所指导的学位论文在各级优秀论文评选中获奖的,或指导的研究生获得研究生校长奖的,学校根据获奖等级对导师给予相应奖励。
(四)为强化模范引领作用,学校对立德树人成绩突出的优秀导师、优秀团队进行大力宣传,对优秀导师、优秀团队的成功经验进行宣传推广,形成向优秀看齐、向先进学习的良好氛围。
第十条 责任追究机制。导师履行立德树人职责不力,经查实后给予以下处理:
(一)导师未履行立德树人职责,根据情节轻重做以下处理:
1. 情节较轻的,由研究生培养单位会同导师所在部门负责人对其进行约谈,并予以通报;
2. 情节较重的,限制研究生导师招生人数或停止研究生导师招生资格,3年内不得担任学位评定分委员会委员,取消导师当年年度评优资格;
3. 导师被认定为出现第四章第七条禁行行为者,视为违反师德规范的行为,师德考核不合格,并依法依规分别给予相应处分,实行师德“一票否决”。
(二)学校定期对各学院推进导师落实立德树人职责情况进行检查,对导师师德建设不作为,对导师失范行为推诿隐瞒、监管不力、拖延处理或拒不处理的,严肃追究主体责任和学院管理责任。
(三)各学院应在本单位网站上公示导师年度考核结果,时间为一周。公示期间,当事人对认定结果有异议的,可向所在学院提出异议申请,学院应及时给予回复处理;当事人对学院处理结果仍有异议的,可以书面形式向研究生院申请复议,研究生院在2周内受理并作出复核决定。
第六章 保障机制
第十一条 组织保障。充分发挥学校学术委员会及其下设的学位评定委员会、学术评价与发展委员会、学术道德委员会等专门委员会,以及师德师风建设委员会、学位与研究生教育督导团、研究生院(研究生工作部)、学院与学位点的作用,对导师立德树人职责的履行情况进行督查指导。
第十二条 经费保障。学校根据财务预算安排专项经费,支持导师队伍建设,主要用于导师培训与交流、优秀导师和优秀导师团队的奖励,导师优秀事迹的宣传推广等。
第十三条 权益保障
(一)尊重和保障导师自主权。健全研究生与导师在招生过程中的互选机制,尊重导师和学生选择权,维护导师在培养、资助、学术评价等教育教学活动中的权利。
(二)畅通沟通交流渠道。积极听取导师的意见和建议,建立健全导师申诉制度,提升导师工作满意度。
(三)完善导师培训机制。建立新上岗导师的培训制度和岗中专项培训制度,把立德树人纳入导师培训内容;完善导师学术交流和合作制度,支持导师参加学术交流活动和访学,以及参与行业、企业实践,提升学术研究水平和研究生指导能力。
第七章 附 则
第十四条 本细则由研究生工作部、研究生院负责解释,自发文之日起施行。


注:1.立德树人职责履行情况考核分为合格、不合格两个等次,结合学院学术委员会评价、教学督导评价、研究生评价和导师自我评价开展分项评价,由学院进行总体评价,最终确定导师立德树人职责履行情况考核结果;2.凡被认定具有所列“禁行行为”之一的,该年度立德树人职责履行情况考核结果直接认定为“不合格”。